mp-639682/SiO2/harm

Harmonic properties

../../_images/fig_bandos_pr5695.png

(a) Phonon dispersion with participation ratio and DOS

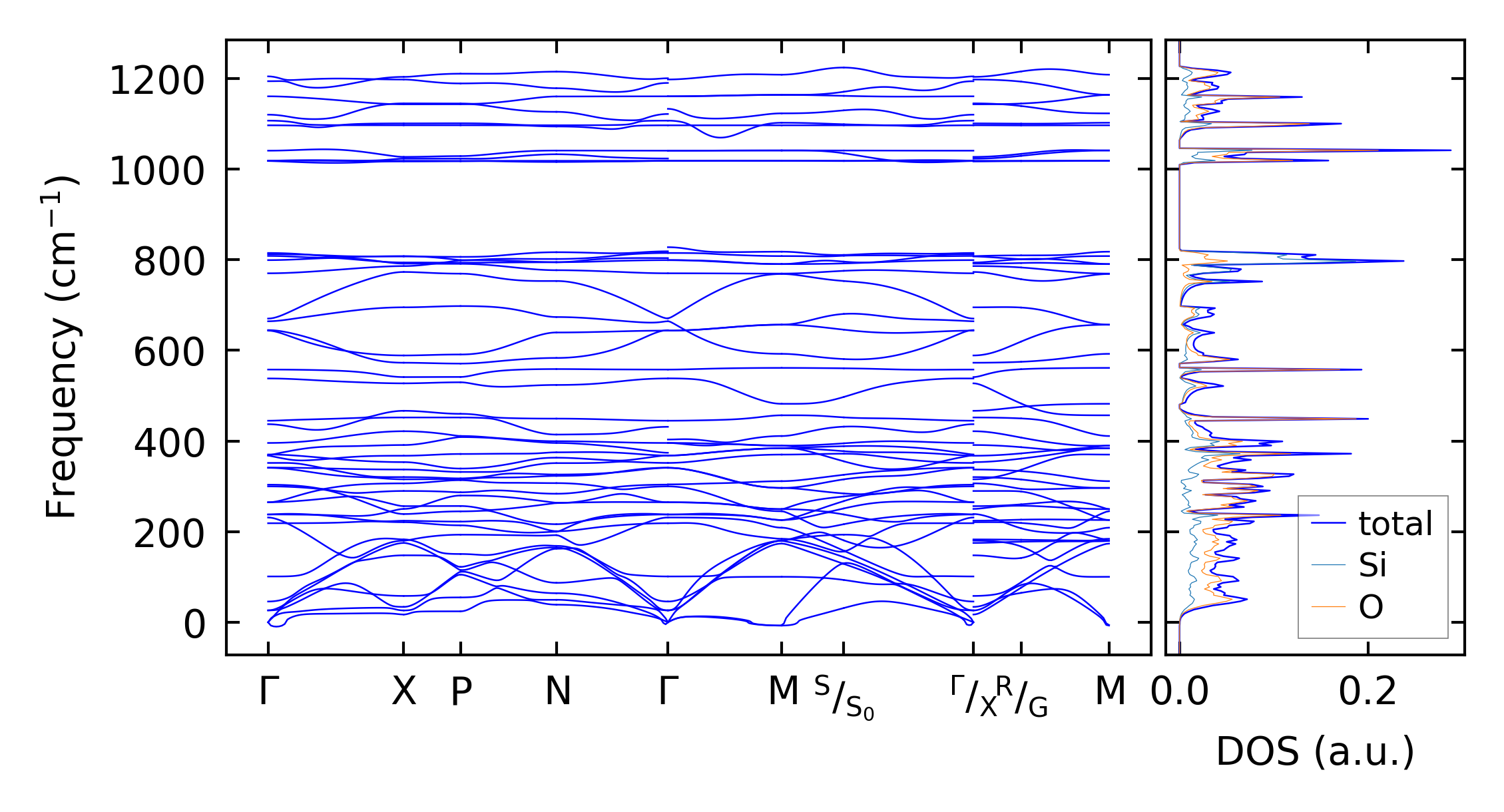
../../_images/fig_bandos8202.png

(b) Phonon dispersion and DOS

../../_images/fig_thermo5695.png

(c) Thermodynamic properties

Force constants

../../_images/fig_fc25492.png

(a) Force constants w.r.t atomic distance

Summary

../../_images/fig_times10305.png

(a) Computation time