mp-633158/NaTeH6O6F/harm

Harmonic properties

../../_images/fig_bandos_pr5644.png

(a) Phonon dispersion with participation ratio and DOS

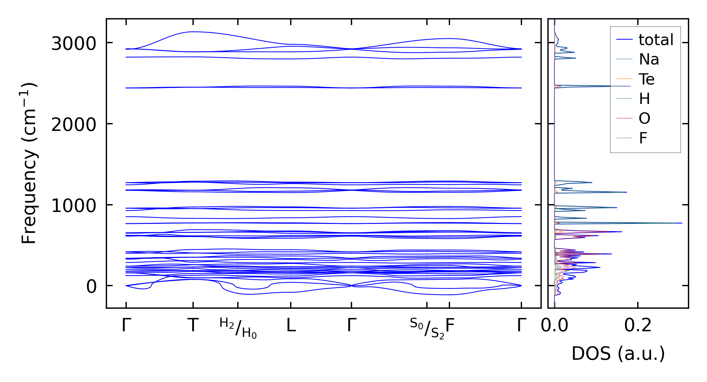
../../_images/fig_bandos8111.png

(b) Phonon dispersion and DOS

../../_images/fig_thermo5644.png

(c) Thermodynamic properties

Force constants

../../_images/fig_fc25443.png

(a) Force constants w.r.t atomic distance

Summary

../../_images/fig_times10202.png

(a) Computation time