mp-605824-2/Cs4CO4/harm

Equation of state

../../_images/fig_bm3110.png

(a) Equation of state

Harmonic properties

../../_images/fig_bandos_pr5964.png

(a) Phonon dispersion with participation ratio and DOS

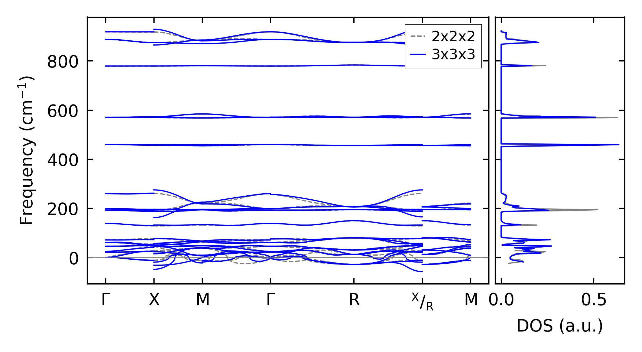
../../_images/fig_bandos8764.png

(b) Phonon dispersion and DOS

../../_images/fig_thermo5964.png

(c) Thermodynamic properties

Force constants

../../_images/fig_fc25759.png

(a) Force constants w.r.t atomic distance

Summary

../../_images/fig_times10906.png

(a) Computation time