mp-39886/BaCaLaBiO6/harm

Harmonic properties

../../_images/fig_bandos_pr10284.png

(a) Phonon dispersion with participation ratio and DOS

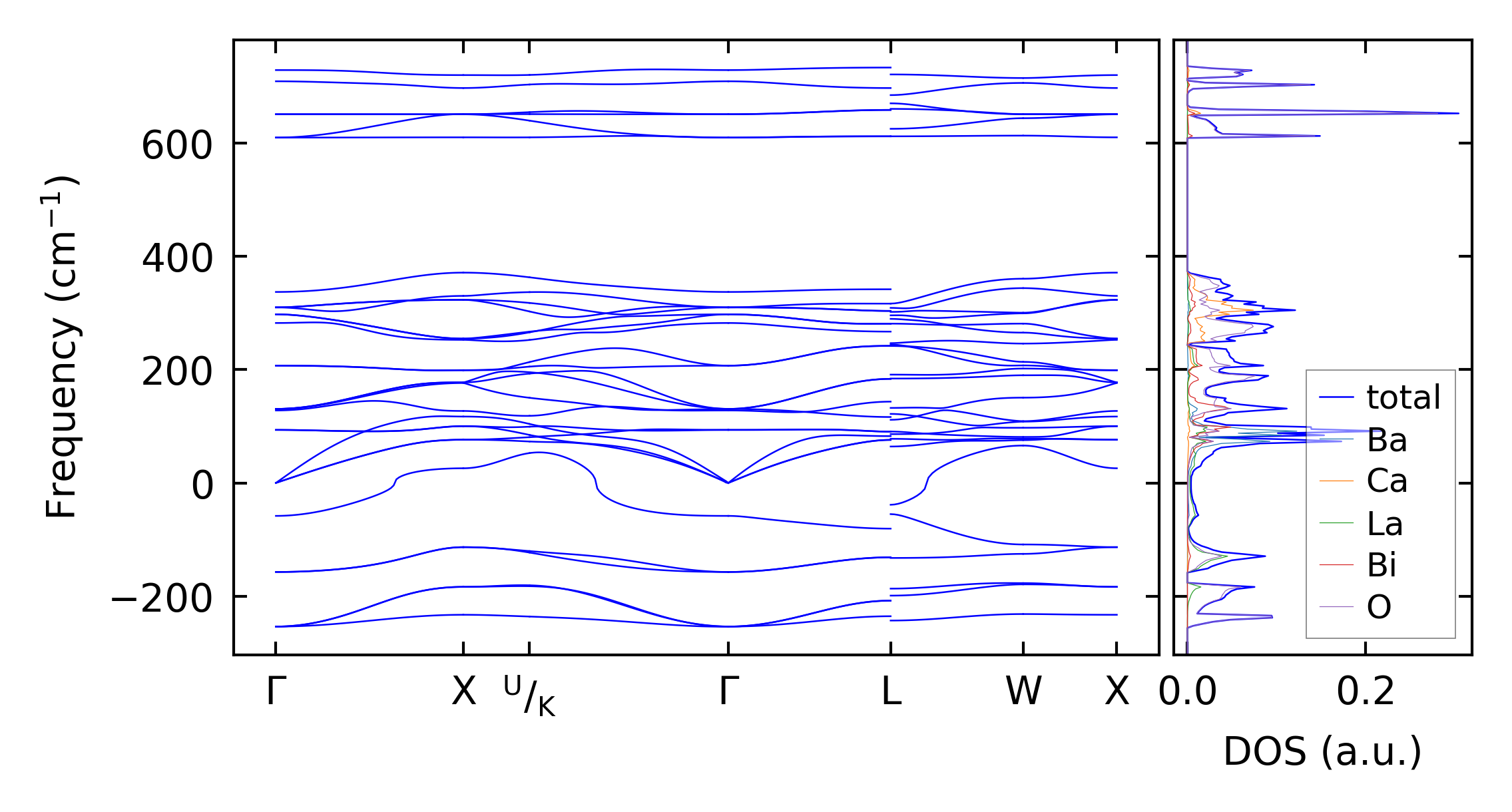
../../_images/fig_bandos14224.png

(b) Phonon dispersion and DOS

../../_images/fig_thermo10284.png

(c) Thermodynamic properties

Force constants

../../_images/fig_fc210034.png

(a) Force constants w.r.t atomic distance

Summary

../../_images/fig_times17769.png

(a) Computation time