mp-39542/KRb2ZrOF5/harm

Harmonic properties

../../_images/fig_bandos_pr10278.png

(a) Phonon dispersion with participation ratio and DOS

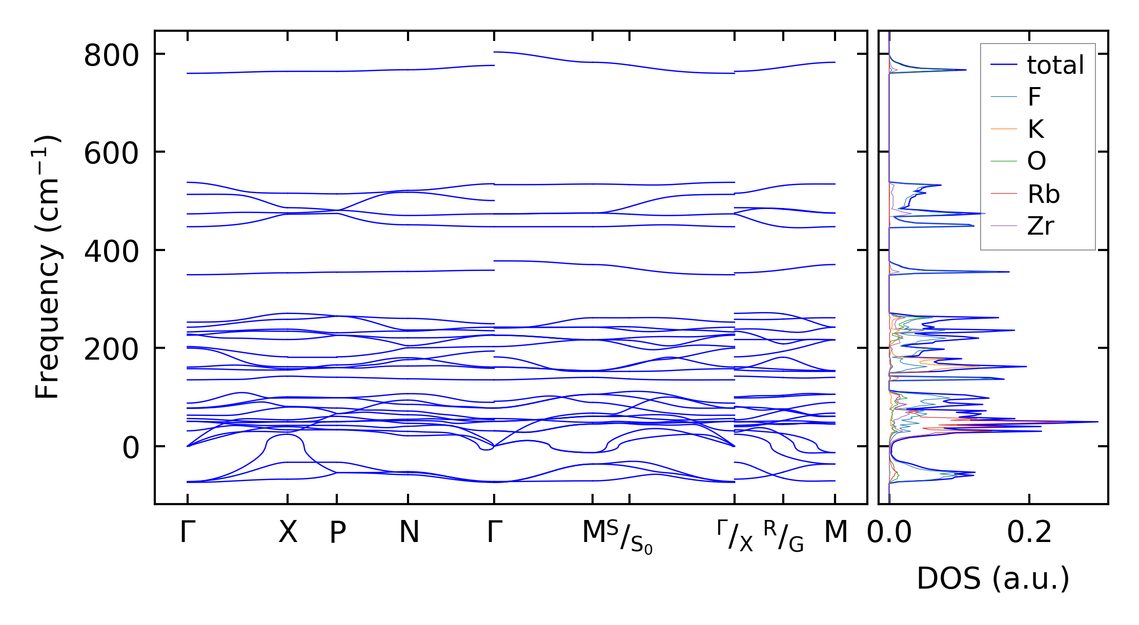
../../_images/fig_bandos14218.png

(b) Phonon dispersion and DOS

../../_images/fig_thermo10278.png

(c) Thermodynamic properties

Force constants

../../_images/fig_fc210028.png

(a) Force constants w.r.t atomic distance

Summary

../../_images/fig_times17763.png

(a) Computation time