mp-1185571/CsAsH2O4/harm

Harmonic properties

../../_images/fig_bandos_pr16167.png

(a) Phonon dispersion with participation ratio and DOS

../../_images/fig_bandos20618.png

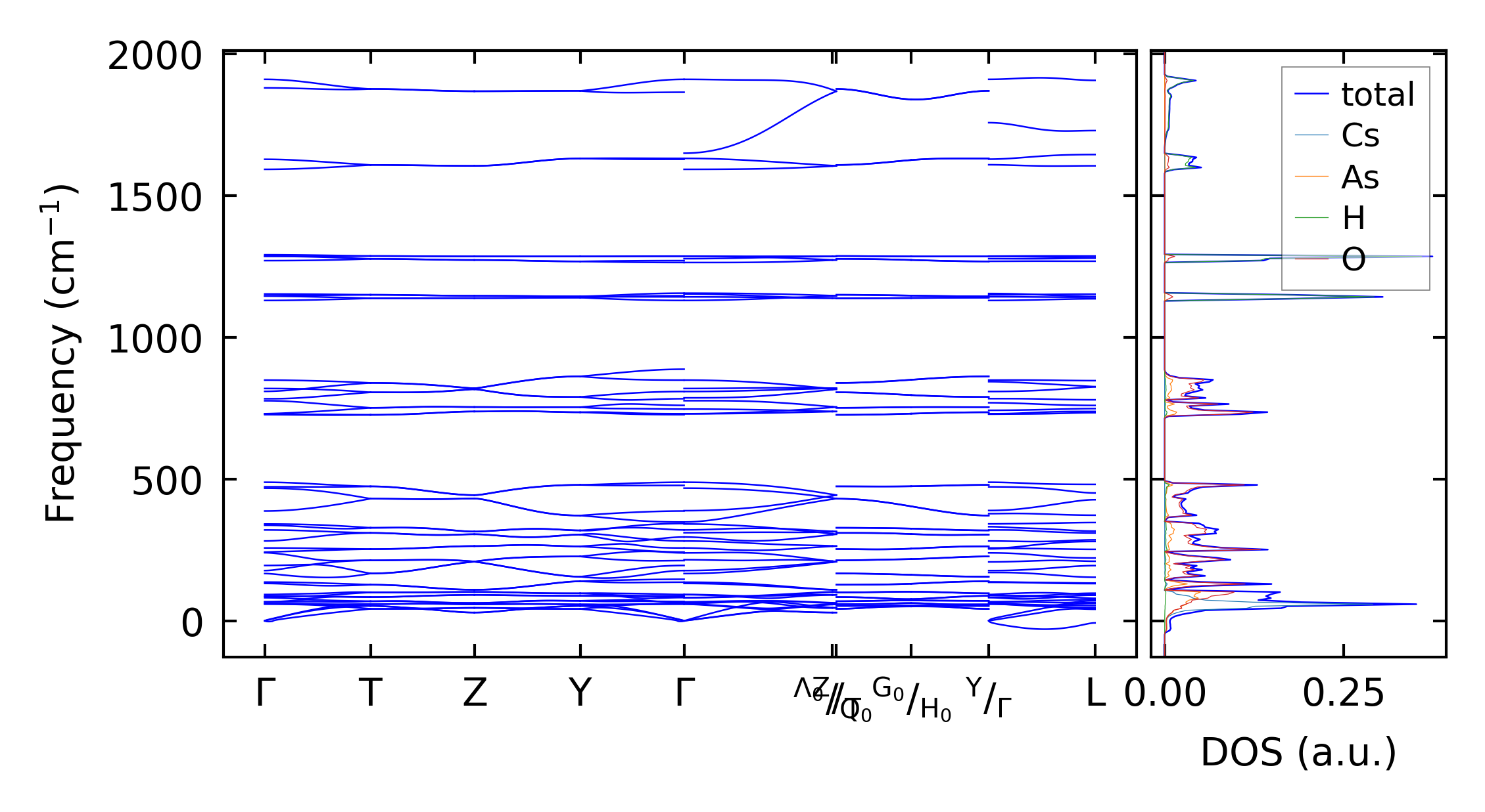
(b) Phonon dispersion and DOS

../../_images/fig_thermo16166.png

(c) Thermodynamic properties

Force constants

../../_images/fig_fc215760.png

(a) Force constants w.r.t atomic distance

Summary

../../_images/fig_times26612.png

(a) Computation time