mp-1120727/TaIn3Se4/harm

Harmonic properties

../../_images/fig_bandos_pr16084.png

(a) Phonon dispersion with participation ratio and DOS

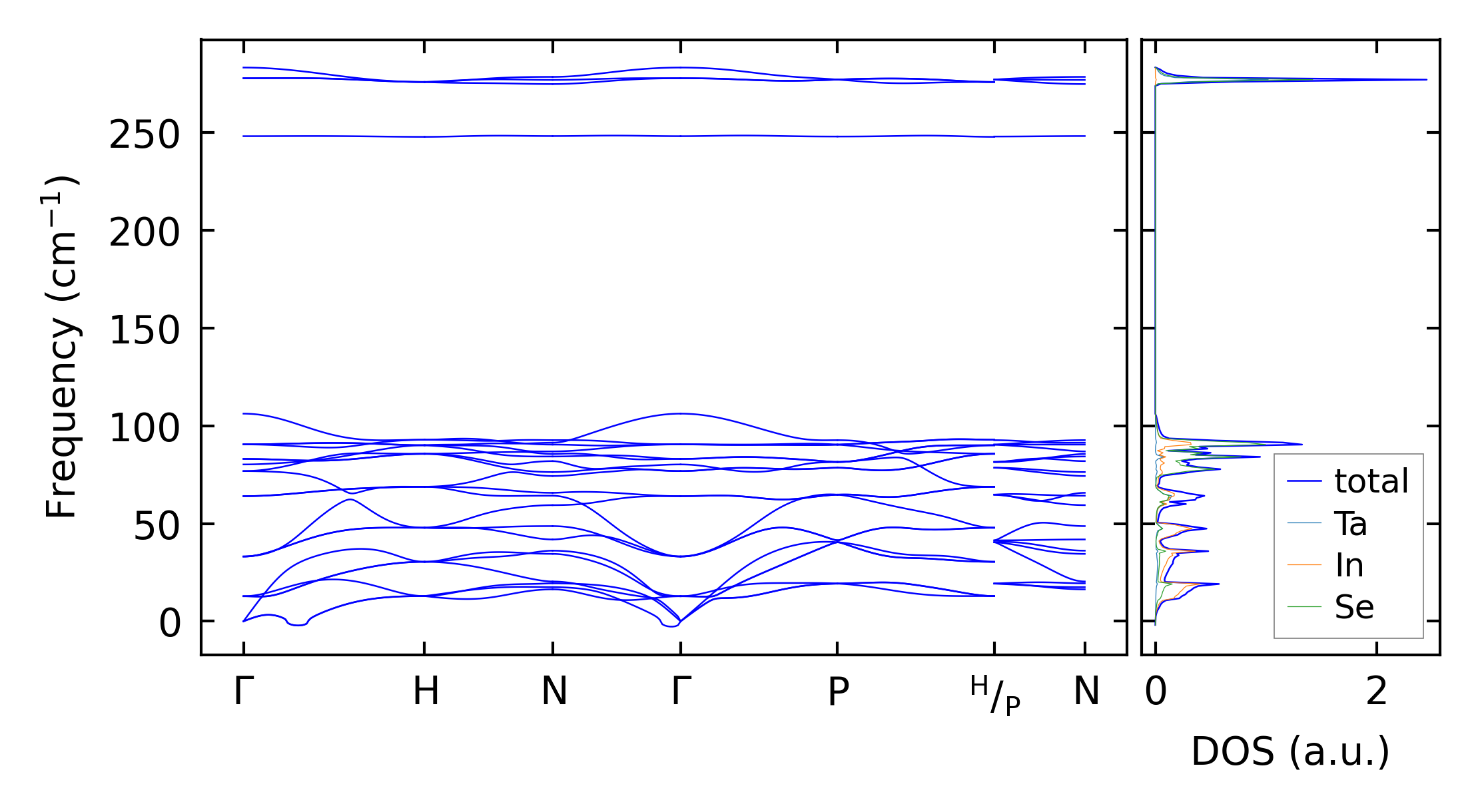
../../_images/fig_bandos20504.png

(b) Phonon dispersion and DOS

../../_images/fig_thermo16083.png

(c) Thermodynamic properties

Force constants

../../_images/fig_fc215679.png

(a) Force constants w.r.t atomic distance

Summary

../../_images/fig_times26451.png

(a) Computation time