mp-1094092/NaPH6/harm

Harmonic properties

../../_images/fig_bandos_pr16654.png

(a) Phonon dispersion with participation ratio and DOS

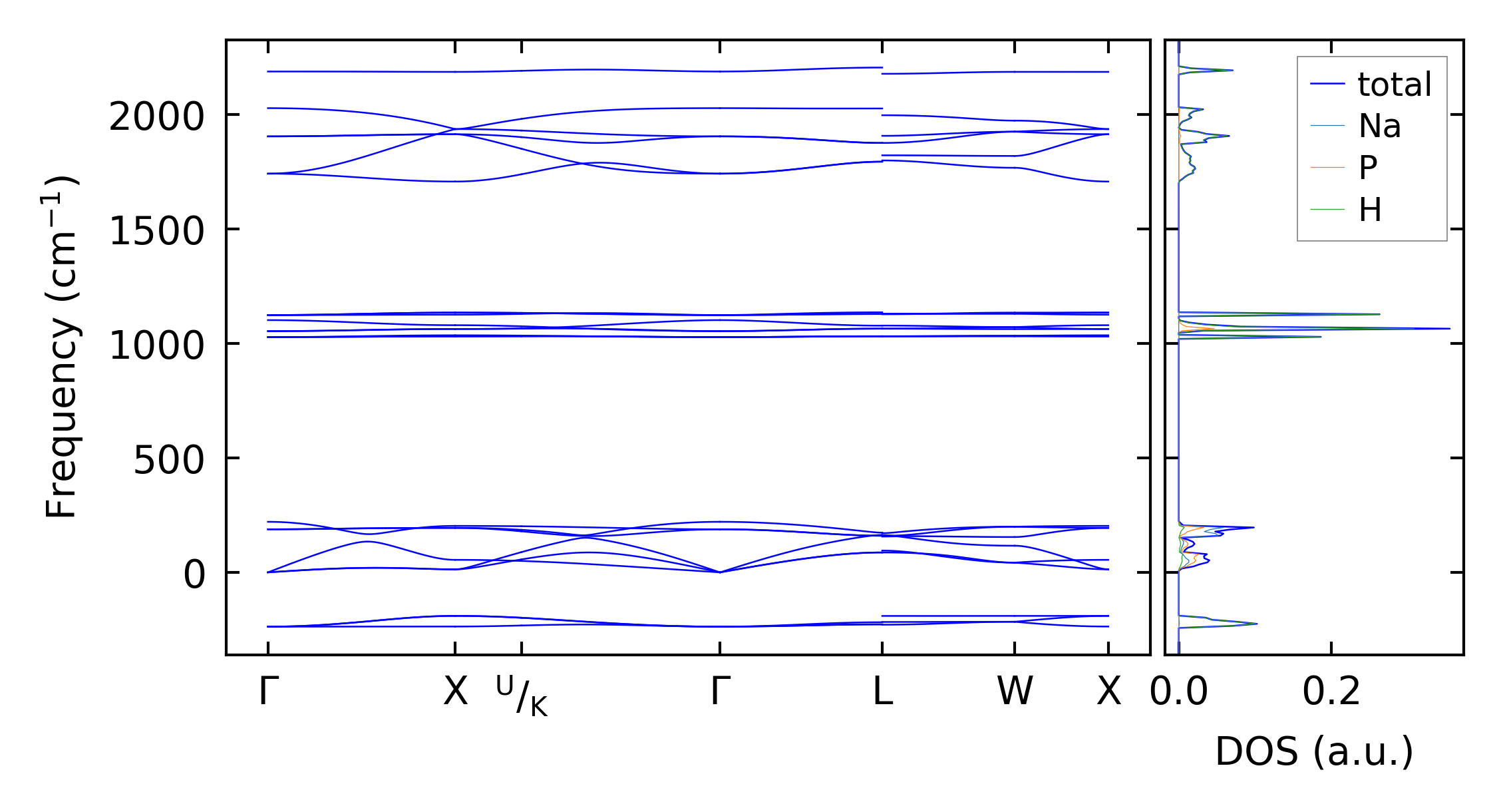
../../_images/fig_bandos21021.png

(b) Phonon dispersion and DOS

../../_images/fig_thermo16653.png

(c) Thermodynamic properties

Force constants

../../_images/fig_fc216224.png

(a) Force constants w.r.t atomic distance

Summary

../../_images/fig_times27224.png

(a) Computation time