mp-992141/Cs2IBrCl6/harm

Harmonic properties

../../_images/fig_bandos_pr876.png

(a) Phonon dispersion with participation ratio and DOS

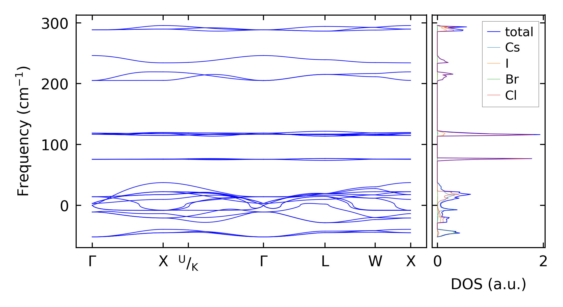
../../_images/fig_bandos783.png

(b) Phonon dispersion and DOS

../../_images/fig_thermo876.png

(c) Thermodynamic properties

Force constants

../../_images/fig_fc2770.png

(a) Force constants w.r.t atomic distance

Summary

../../_images/fig_times1292.png

(a) Computation time