mp-727391-2/NaCaP3O6/harm

Harmonic properties

../../_images/fig_bandos_pr4215.png

(a) Phonon dispersion with participation ratio and DOS

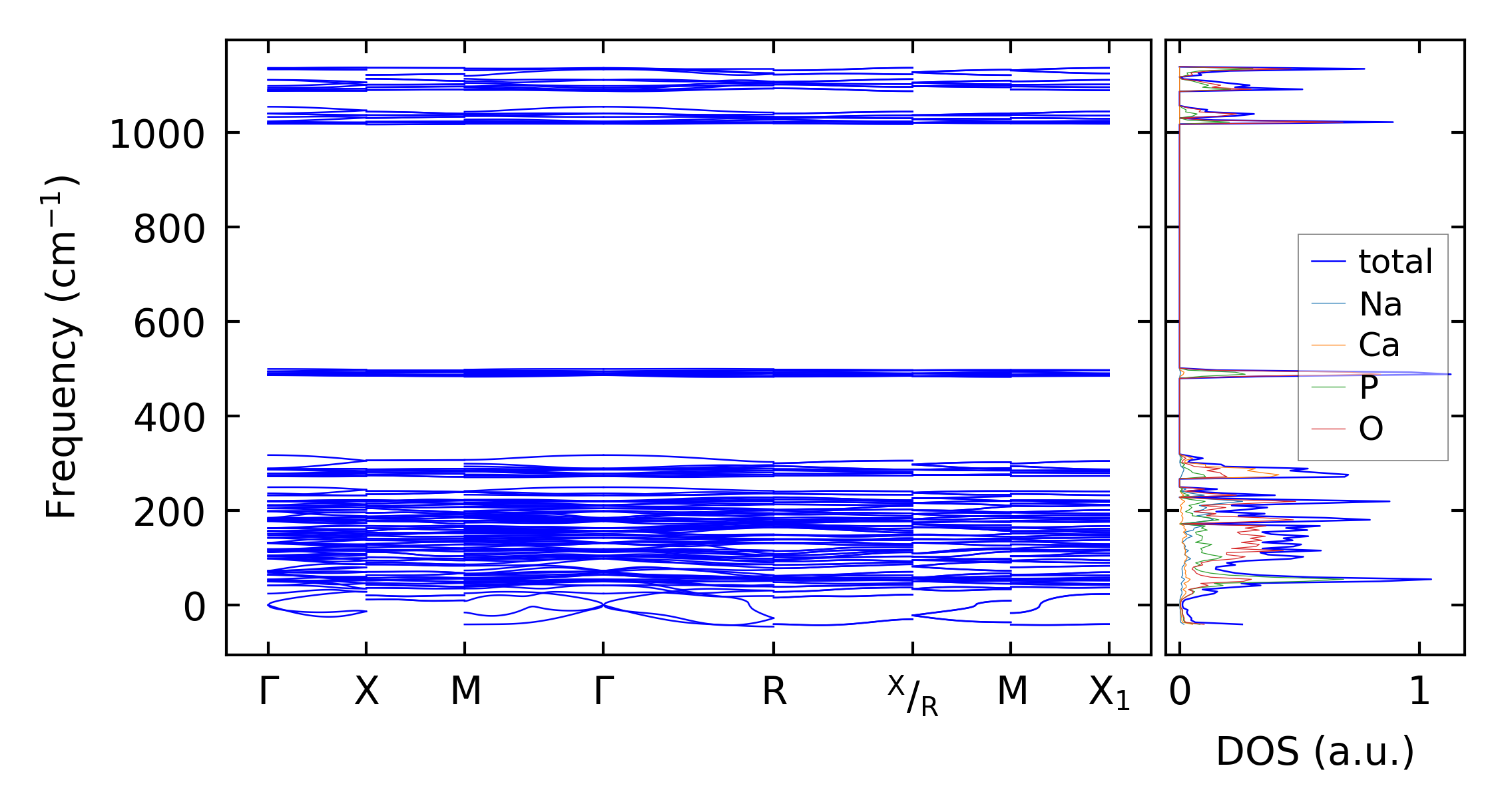
../../_images/fig_bandos5811.png

(b) Phonon dispersion and DOS

../../_images/fig_thermo4215.png

(c) Thermodynamic properties

Force constants

../../_images/fig_fc24028.png

(a) Force constants w.r.t atomic distance

Summary

../../_images/fig_times7442.png

(a) Computation time