mp-629458-2/BC2N/anharm

Equation of state

../../_images/fig_bm2743.png

(a) Equation of state

Harmonic properties

../../_images/fig_bandos_pr5615.png

(a) Phonon dispersion with participation ratio and DOS

../../_images/fig_bandos8040.png

(b) Phonon dispersion and DOS

../../_images/fig_thermo5615.png

(c) Thermodynamic properties

Grüneisen parameters

../../_images/fig_gru_all2349.png

(a) Grüneisen parameters

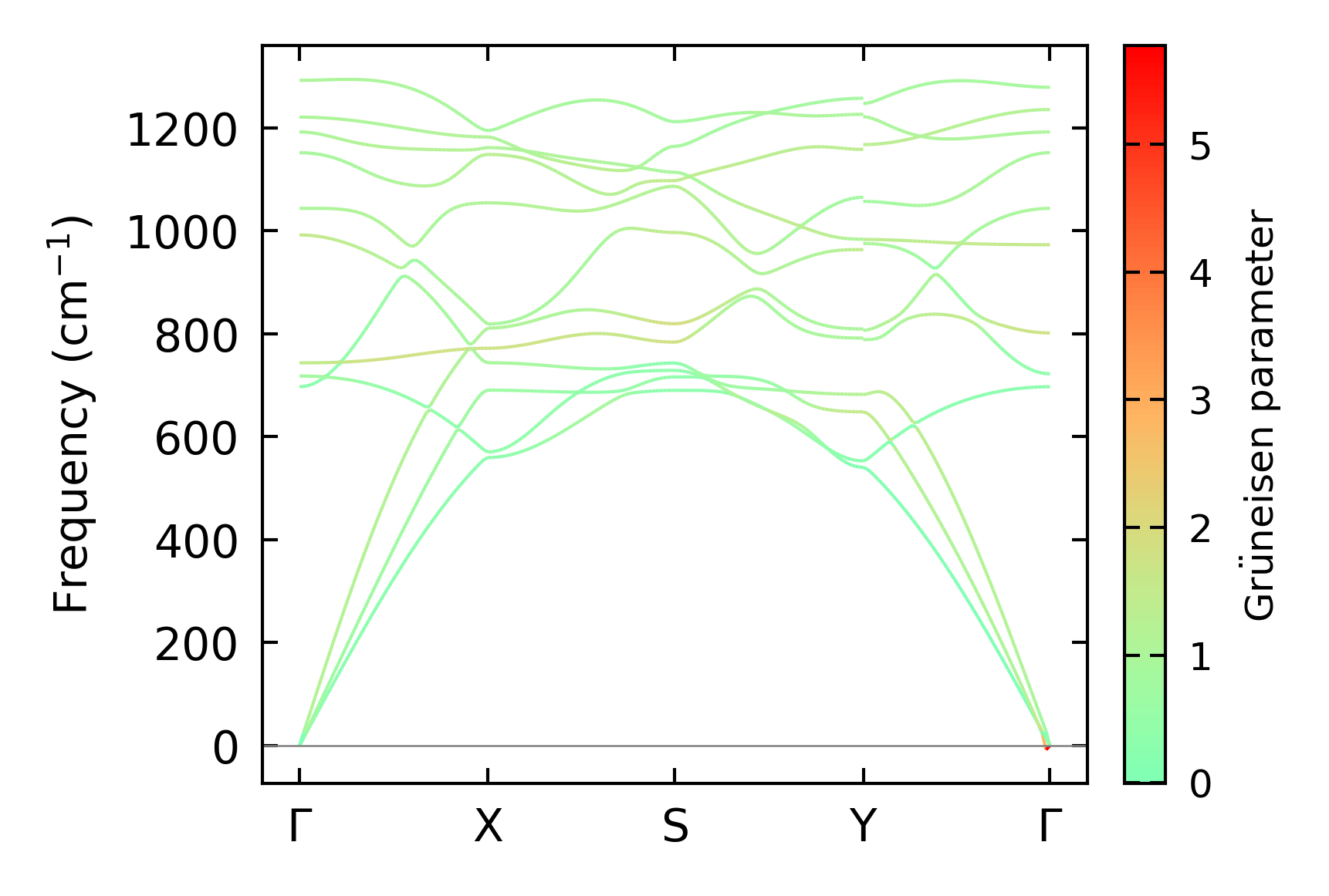
../../_images/fig_gruneisen2349.png

(b) Phonon dispersion with Grüneisen parameters

Thermal conductivity

3-phonon (LASSO), supercell 4x4x3 — q-mesh: 28x28x19, supercell: 4x4x3

../../_images/fig_kappa4488.png

(a) Temperature-dependent lattice thermal conductivity

../../_images/fig_kappa_vs_grain_size2380.png

(b) Peierls lattice thermal conductivity w.r.t grain size

Phonon lifetime and scattering rates

../../_images/fig_lifetime2334.png

(a) Phonon lifetime due to phonon-phonon scattering

../../_images/fig_scat_rates2333.png

(b) Phonon scattering rates

Cumulative and spectral thermal conductivity

../../_images/fig_cumu_frequency2334.png

(a) Spectral and cumulative thermal conductivity w.r.t frequency

../../_images/fig_cumu_mfp2334.png

(b) Spectral and cumulative thermal conductivity w.r.t MFP

Force constants

../../_images/fig_fc25416.png

(a) Force constants w.r.t atomic distance

Summary

../../_images/fig_times10126.png

(a) Computation time