mp-42227/Cs2ZrTlOF5/harm

Harmonic properties

../../_images/fig_bandos_pr10212.png

(a) Phonon dispersion with participation ratio and DOS

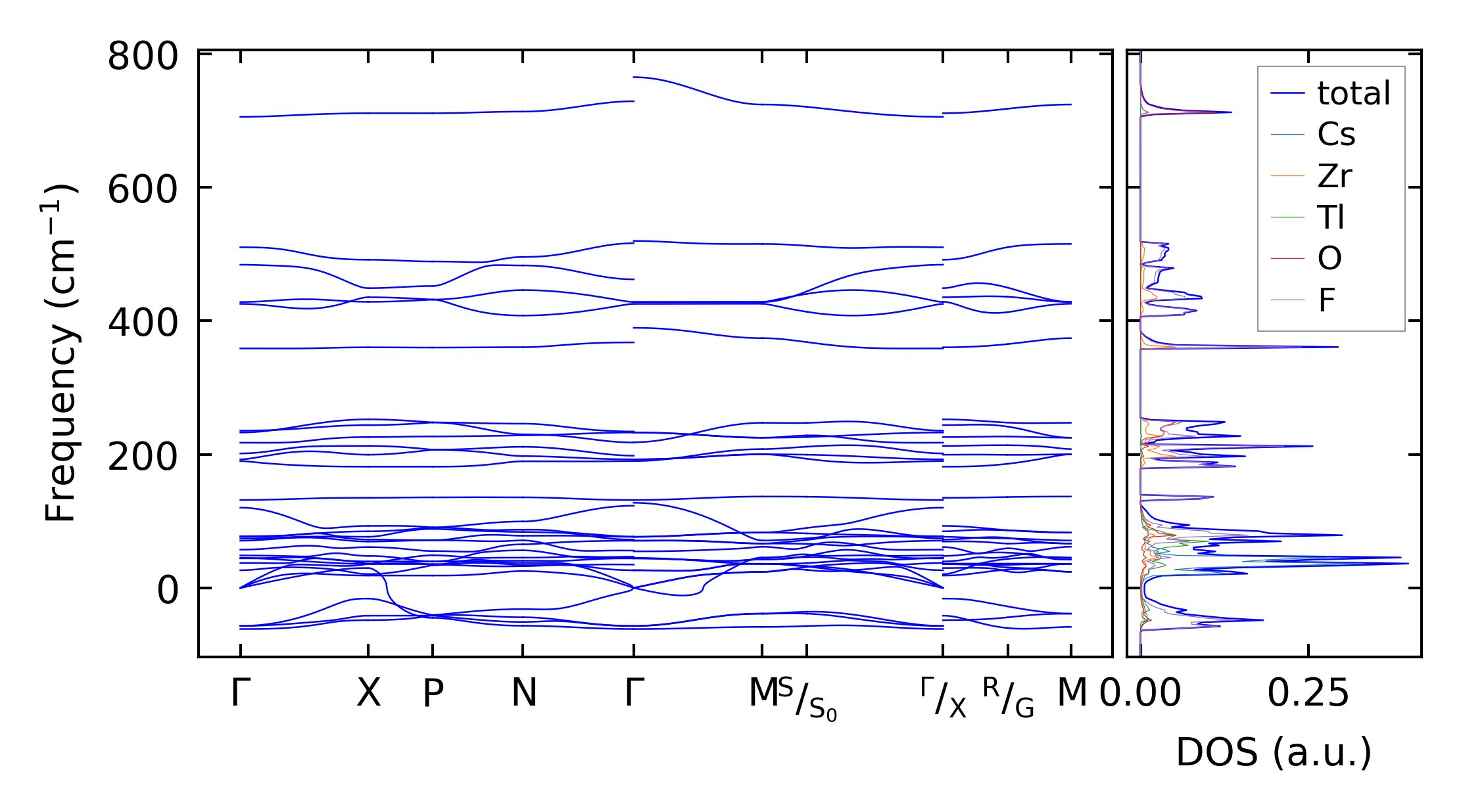
../../_images/fig_bandos14148.png

(b) Phonon dispersion and DOS

../../_images/fig_thermo10212.png

(c) Thermodynamic properties

Force constants

../../_images/fig_fc29963.png

(a) Force constants w.r.t atomic distance

Summary

../../_images/fig_times17668.png

(a) Computation time