mp-1229076/AlC3N3/harm

Harmonic properties

../../_images/fig_bandos_pr15156.png

(a) Phonon dispersion with participation ratio and DOS

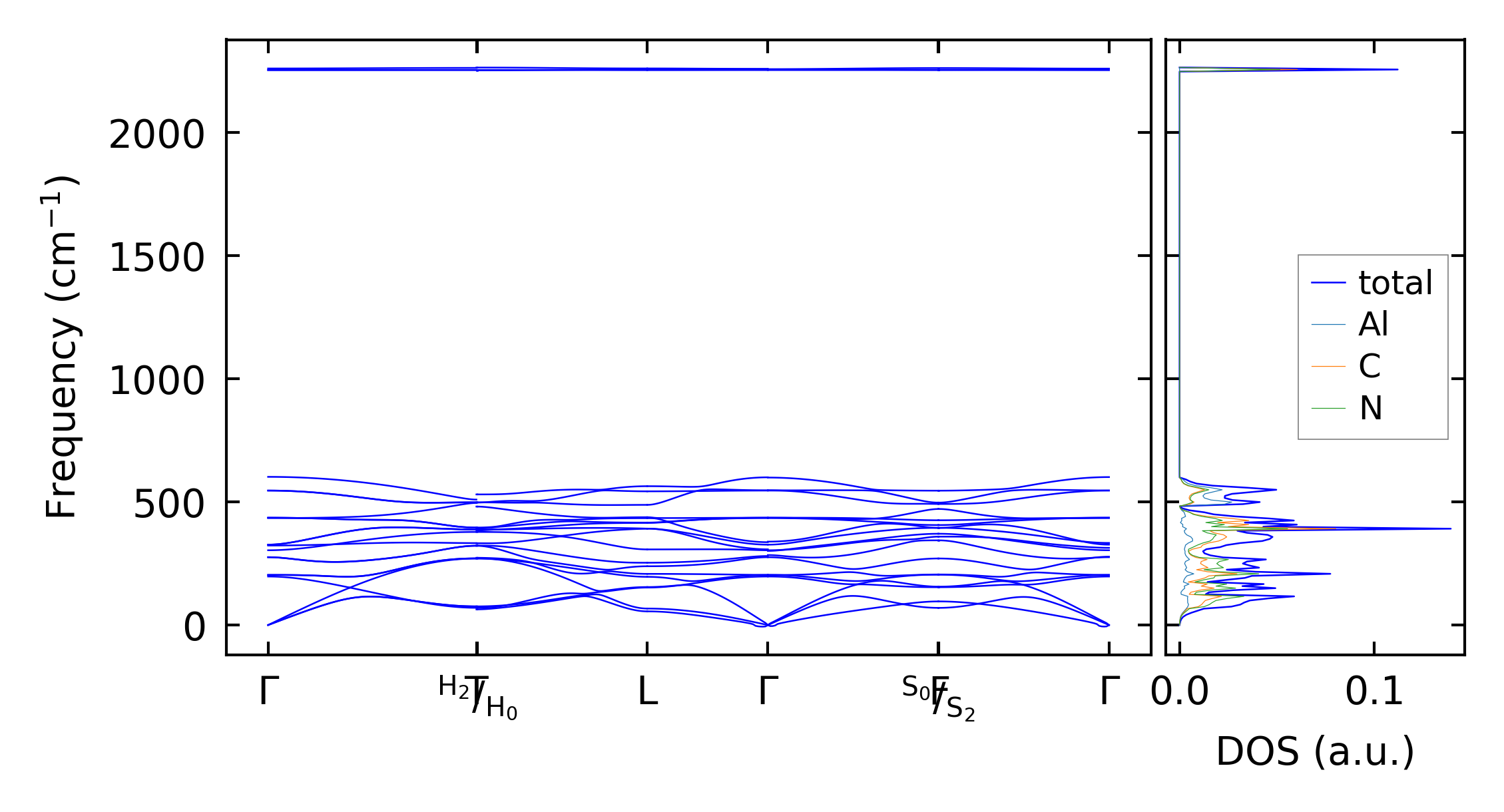
../../_images/fig_bandos19544.png

(b) Phonon dispersion and DOS

../../_images/fig_thermo15155.png

(c) Thermodynamic properties

Force constants

../../_images/fig_fc214771.png

(a) Force constants w.r.t atomic distance

Summary

../../_images/fig_times25091.png

(a) Computation time