mp-1200675/KIO3/harm

Harmonic properties

../../_images/fig_bandos_pr15541.png

(a) Phonon dispersion with participation ratio and DOS

../../_images/fig_bandos19945.png

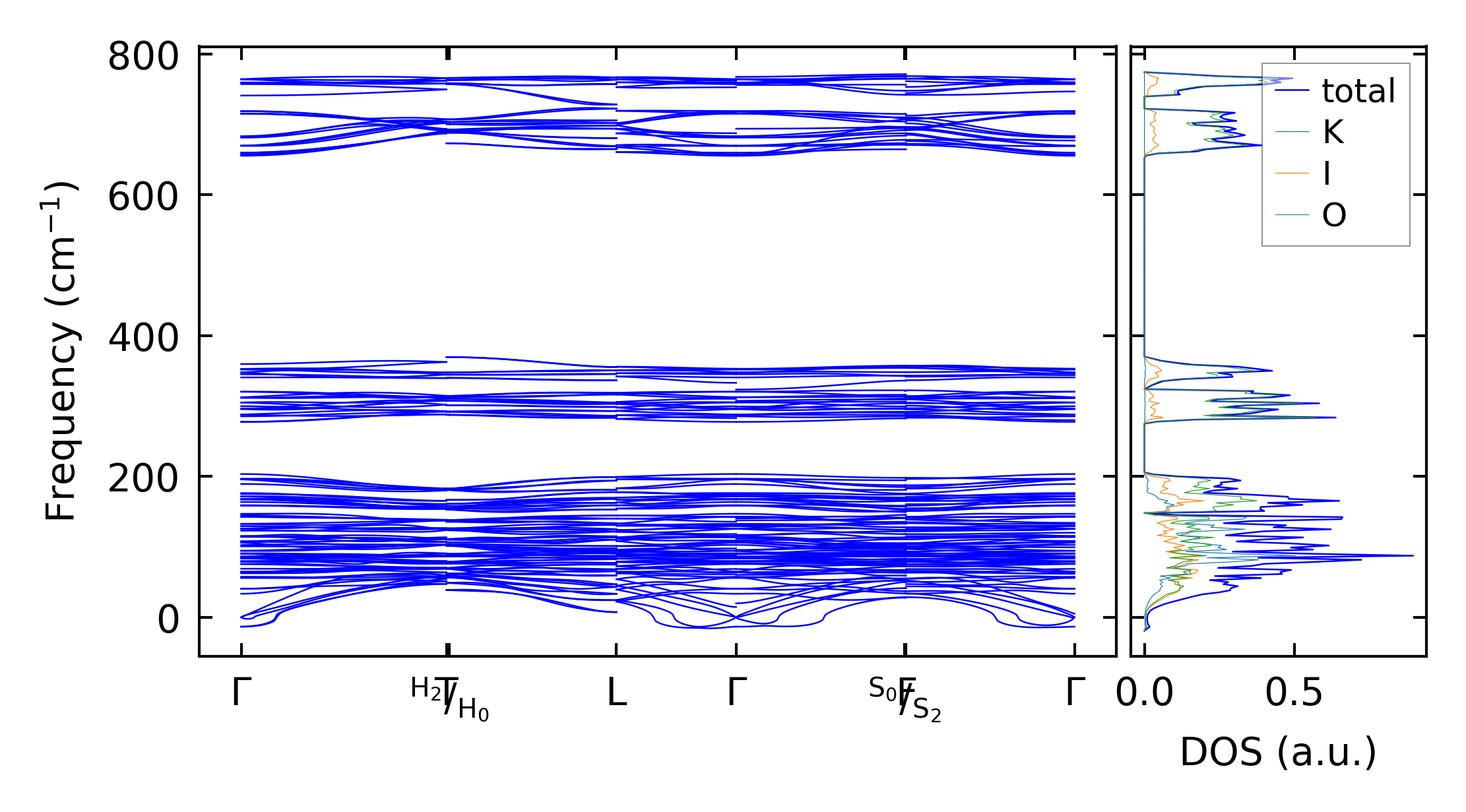
(b) Phonon dispersion and DOS

../../_images/fig_thermo15540.png

(c) Thermodynamic properties

Force constants

../../_images/fig_fc215136.png

(a) Force constants w.r.t atomic distance

Summary

../../_images/fig_times25690.png

(a) Computation time