mp-1064469/YbNiC2/harm

Harmonic properties

../../_images/fig_bandos_pr17113.png

(a) Phonon dispersion with participation ratio and DOS

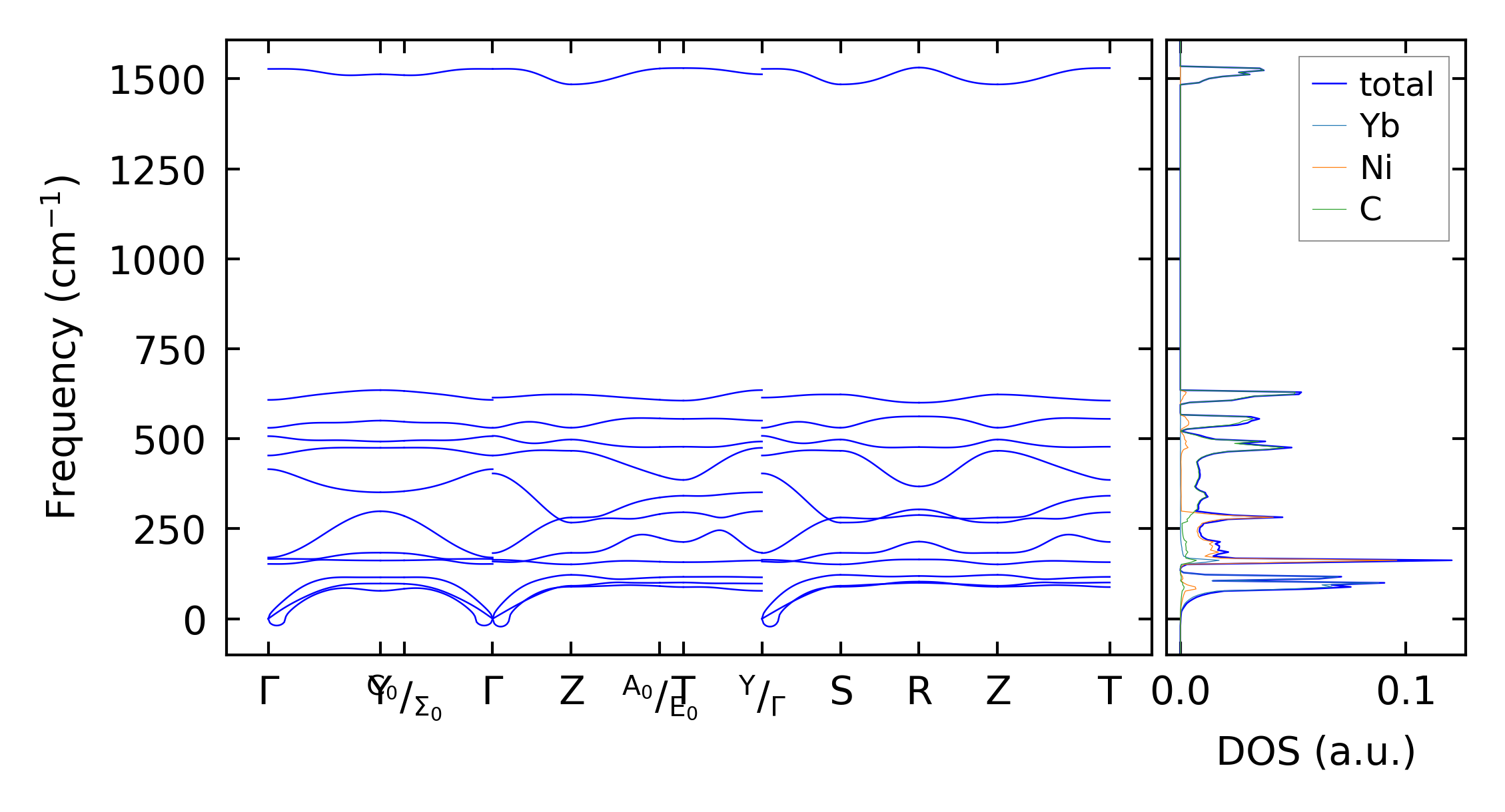
../../_images/fig_bandos21512.png

(b) Phonon dispersion and DOS

../../_images/fig_thermo17112.png

(c) Thermodynamic properties

Force constants

../../_images/fig_fc216661.png

(a) Force constants w.r.t atomic distance

Summary

../../_images/fig_times27928.png

(a) Computation time