mp-1021328/H4C/harm

Harmonic properties

../../_images/fig_bandos_pr135.png

(a) Phonon dispersion with participation ratio and DOS

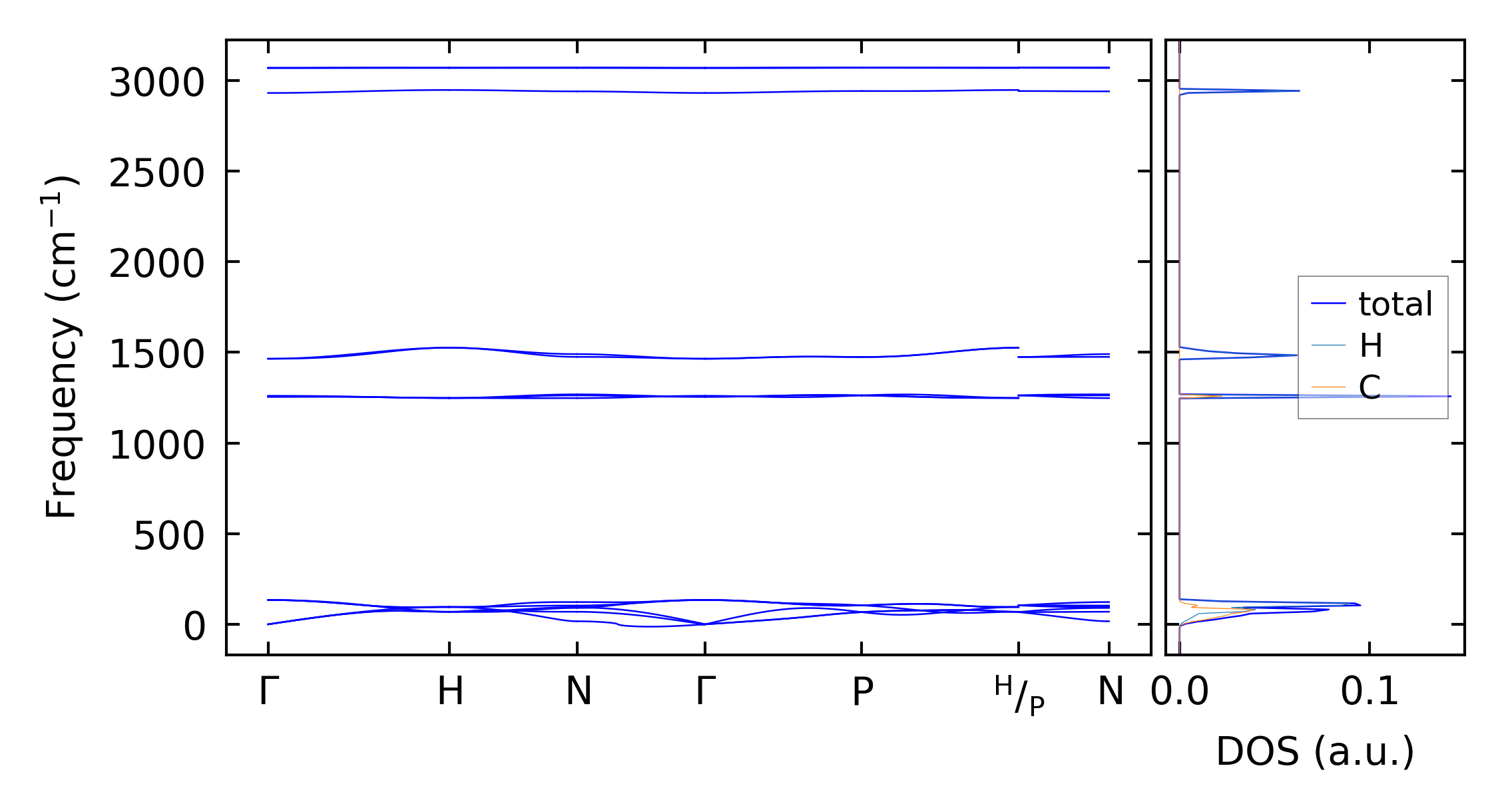
../../_images/fig_bandos172.png

(b) Phonon dispersion and DOS

../../_images/fig_thermo135.png

(c) Thermodynamic properties

Force constants

../../_images/fig_fc2134.png

(a) Force constants w.r.t atomic distance

Summary

../../_images/fig_times237.png

(a) Computation time